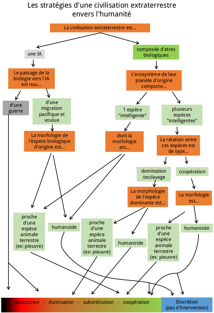
Cet épisode presente une analyse des differentes strategies que pourraient appliquer une civilisation extraterrestre suite à la découverte de la planete Terre.
Options:
- la destruction de l'humanité;
- une subordination douce / forte;
- l'apport d'une aide technologique et organisationnelle;
- la discretion / l'ignorance.
Lire (>)







